find out what's our business units and their capabilities.
Synergy Engineering is an energy services company based in Southeast Asia.
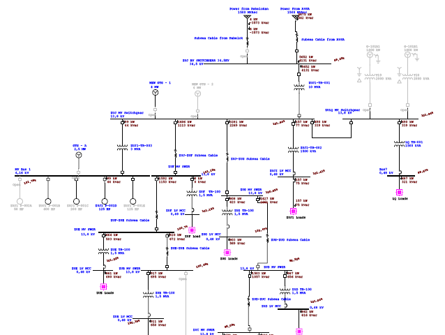
Synergy’s in-house specialist is capable to perform power system studies in a range of software packages (e.g. DigSILENT PowerFactory, ETAP, SKM Power*Tools, etc.)

Static and dynamic modelling of utility, industrial and commercial networks, including control system design and dynamic modelling

Static studies (load flow, short circuit, harmonic analysis) and time-domain studies (tranisent stability, frequency stability, voltage stability)

Network impact and grid code compliance studies for connecting both conventional and renewable energy generating plant to the grid

Protection coordination and arc flash hazard assessment studies
Year Established
Project Awarded
Working Personnel
Office Presence in Countries
Find out the projects that became our pride and archievements.